当“你阳了吗?”成为大家最近的口头禅时,殊不知另有一种不亚于新冠的呼吸道传染病正在悄悄蔓延。
根据美国疾病预防控制中心在11月28日发布的报告称,今年流感季美国已有600多万例确诊病例;
俄罗斯消费者权益保护部门在12月13日发布的数据也显示,与此前一周相比,俄罗斯境内的急性呼吸道感染病例上升了约35.4%,其中流感病例约占52.2%。
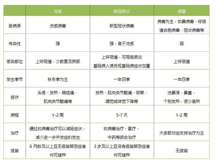
流感,全称流行性感冒,虽然名字有“感冒”二字,危害性却远超于普通流感。香港疫苗注射中心表示,对于成年人来说,绝大多数的人感染流感不会引起重症,并且多在1-2周左右完全痊愈;但婴幼儿,尤其是2岁以下宝宝,感染流感后较容易发展为重症病例,并发心肌炎、中耳炎、肺炎等疾病。
那么,如何预防儿童流感呢?流感疫苗有必要打吗?









