近日有媒体报道,过度挖鼻孔或造成细菌性脑膜炎等疾病。
而此前也有媒体报道,深圳一名8岁男童被确诊为细菌性脑膜炎。究其原因是孩子平时喜欢挖鼻孔所致。
近日有媒体报道,过度挖鼻孔或造成细菌性脑膜炎等疾病。
而此前也有媒体报道,深圳一名8岁男童被确诊为细菌性脑膜炎。究其原因是孩子平时喜欢挖鼻孔所致。
鼻孔(又叫鼻腔),位于颅底与口腔顶之间,是由骨和软骨围成的腔隙,被纵行的鼻中隔分为左右两侧,内面覆有黏膜,其生理功能包括呼吸通道、过滤灰尘、调节胸腔负压、对空气加温加湿,以及保持嗅觉和声音共鸣等。
很多人感觉鼻腔有异物时都会情不自禁地用手挖,尤其是当异物不容易出来时会更加用力挖,直到把异物挖出来为止。此外,对于某些人来说,挖鼻孔其实是一种享受,因此即使鼻腔内没有异物,他们也会不由自主地时不时戳几下。
“挖鼻孔”看似无害,实则潜藏很多健康隐患:
① 经常挖鼻孔容易导致鼻毛脱落或者使鼻毛的毛囊发炎,降低鼻毛对灰尘和细菌阻挡作用,造成鼻腔的防御能力降低,让空气中的细菌和病毒容易趁机入侵体内。
② 鼻腔膜具有丰富的毛细血管,手指频繁、用力地挖鼻孔让,容易使鼻黏膜受损而出血。特别在干燥季节,鼻黏膜的毛细血管比较脆弱,挖鼻孔更容易导致鼻腔出血。
③ 由于耳鼻咽喉连通,因此经常挖鼻孔还容易诱发鼻窦炎、中耳炎、咽炎等。
④ 鼻子位于由鼻根部与两侧嘴角连线形成的“面部危险三角区”,这个部位的静脉血没有静脉瓣,而且静脉与大脑内部的血管相同。当这个区域发生感染时,容易在静脉形成血栓,影响正常的静脉血液回流;还容易让病毒、细菌等通过静脉回流波及大脑,造成海绵窦血栓性静脉炎、细菌性脑膜炎等颅内感染。

细菌性脑膜炎是一种由细菌引起的急性中枢神经系统感染性疾病,可发生于任何年龄段,常累及脑膜、蛛网膜下腔,大脑皮层和脊髓也可受累。此外,炎症还可能引起脑血管痉挛、血栓形成、静脉阻塞,甚至导致神经元坏死、压迫颅神经。
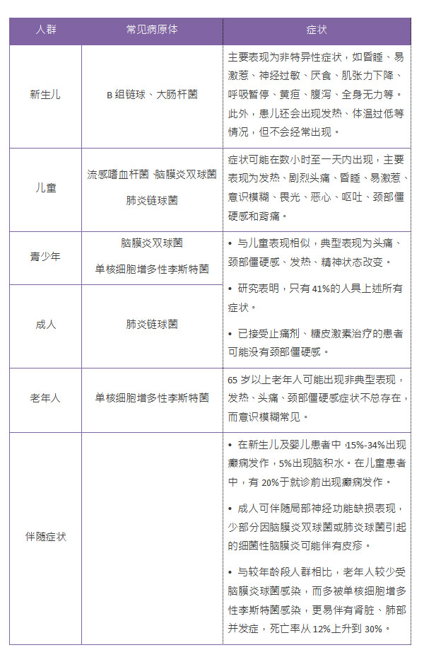
值得注意的是,不同年龄的细菌性脑膜炎,其常见病原体和症状也各不相同:

香港疫苗注射中心提醒,细菌性脑膜炎患者虽然可以通过抗生素治疗以获得病情的改善,但该病的病死率和致残率仍较高,成年人细菌性脑膜炎的病死率高达30%。
在发达国家中,有30%的肺炎链球菌脑膜炎患者永久性神经系统后遗症,如听力丧失、局部神经功能缺损、神经心理障碍等。
此外,流行性脑膜炎初时病征与流向相似,如发高烧、剧烈头痛、肌肉酸痛、颈部僵直及嗜睡等,但恶化速度快,有机会随后出现皮肤瘀斑、皮疹、呕吐、畏光或意识模糊,甚至休克等;如果处理不当,严重者可于24小时内致命,死亡率达10%;就算可幸存,也有约20%患者出现严重后遗症,包括智力受损、失聪、失明甚至截肢等。
由此可见,要最大程度减少细菌性脑膜炎所带来的危害,平时做好预防工作必不可少:
❶ 健康生活方式:平时要注意加强体育锻炼,增强自身体质;合理膳食、均衡营养,维持身体所需营养,提高自身免疫力。
❷ 避免交叉感染:平时尽量避免去拥挤嘈杂的环境,防止交叉感染。
❸ 抗感染治疗:如患上细菌感染性疾病,应正对致病菌积极进行抗感染治疗。
❹ 接种疫苗:肺炎链球菌疫苗、Hib疫苗(b型流感嗜血杆菌疫苗)和流脑疫苗等都是预防细菌性脑膜炎的相关疫苗,建议根据自身需要选择合适的疫苗接种方案。
❺ 药物预防:曾与细菌性脑膜炎患者有密切接触,应预防性使用抗生素,如环丙沙星、利福平、头炮曲松等,可以有效降低患病风险。(以上药物应在医生指导下使用)
【最后】
频繁挖鼻孔,不仅增加细菌性脑膜炎的发生风险,还有机会引起其他严重疾病,因此如果要清理鼻腔异物,建议使用专门的生理盐水鼻腔冲洗器清洗鼻腔;如果鼻部出现炎症,导致分泌物大量增加,建议尽早去医院就诊。此外,对于细菌性脑膜炎的高危人群,别忘记按时接种疫苗,有效预防细菌性脑膜炎及其严重并发症的发生!

完成測試後,有機會獲免費骨質密度檢查 (DEXA) 乙次 或 骨質密度檢查優惠券乙張
閣下資料將會用作此推廣活動聯絡用途,如因資料有誤而未能聯絡閣下,本公司一概不負上任何責任。