近日我国多地部分学校都出现“因学生健康问题而停课”的情况,让不少家长担心是第二波新冠高峰的到来。幸好的是,经核实近期发烧的人变多主要是由甲流引起,与新冠无关。
对此,香港疫苗注射中心提醒,当前正值各种呼吸道传染病高峰期,无论大人还是孩童都要注意呼吸道的防护,养成良好卫生习惯和健康生活方式,必要时及早接种流感疫苗,以减低流感及其严重并发症的发生。那么,孩子患上流感该怎么办?
现在很多家长看到“停课”二字,多少心里都有点担心,怕影响到孩子正常生活。事实上,因传染病导致的停课是很常见的疫情应对方法,通常当学校内出下一定数量的病例后,为避免校园内疫情的进一步扩散,学校会采取小范围停课的方式来应对,因此大家不必对“停课”二字感到过度恐慌。
话虽如此,但是大家也不能轻视流感的严重性。特别是老年人、婴幼儿、孕妇、慢性疾病患者以及免疫低下者,患流感后出现严重疾病和死亡风险较高。
流感是由流感病毒感染引起的急性呼吸道传染病,在我国冬春季多见,临床表现以高热、乏力、头痛、咳嗽、全身肌肉酸痛等全身中毒症状为主,呼吸道症状较轻。流感主要以打喷嚏和咳嗽等飞沫传播为主,病毒在空气中大约存活半小时,人群可经口腔、鼻腔、眼睛等黏膜直接或间接接触等方式感染。此外,流感还可以通过被污染过的衣物、餐具、洗漱用品等物品感染健康人群。
根据核蛋白和基质蛋白不同,流感病毒可分为甲、乙、丙、丁四型,其中人流感主要是甲型流感病毒和乙型流感病毒引起。事实上,甲型流感病毒和乙型流感病毒都能引起季节性流感,两者在人际间的传播方式、引起的症状体征也没有明显的差异,因此治疗预防护理等原则是相通的。
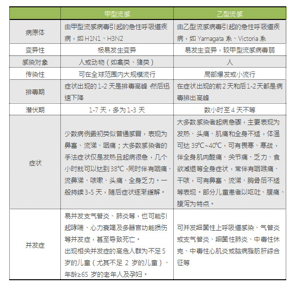
当然,从病毒学的角度来说,两者的确有很多不同之处,比如:

目前针对流感治疗的首选药物是奥司他韦,它能把流感病毒黏在细胞表面,阻止病毒进入人体细胞内完成复制和释放。这样新病毒产生不出来,老病毒慢慢被免疫系统杀死,患者体内的病毒量就会减少,从而减轻对身体的刺激,缩短流感症状的持续时间以及降低并发症(中耳炎,肺炎和呼吸衰竭)的风险。
看到这里,可能会有人感到疑惑:流感不是自限性疾病吗?撑几天就过去了,干嘛还要治疗。
身强力壮的成年人患上流感,的确熬熬就没事了,但是对于部分免疫力弱的朋友而言,得了流感容易并发脑炎、肺炎等疾病,因此该治疗的还是要治疗。再者,服药后可以减轻流感症状,让病人舒服点,那不是挺好吗!
所以,目前还是建议推荐患病后应使用奥司他韦,特别是以下人群:
● 所有健康儿童,特别是5岁以下婴幼儿
● 孕妇、准备怀孕女性以及产后妈妈
● 50岁以上中老年人
● 正在住院或患有长期慢性疾病、免疫缺陷以及长期使用阿司匹林
香港疫苗注射中心提醒,由于奥司他韦对普通感冒无效,加上早期流感症状与普通感冒相似,因此家长若怀疑孩子患上流感,应尽快到医院进行检查,并遵医嘱服用奥司他韦,这样才能使药效发挥到最大。

目前预防流感病毒感染的最有效方法仍是接种流感疫苗。香港疫苗注射中心表示,流感疫苗的预防效果可达到70%-90%,因此除了流感高危人群外,所有年满6个月或以上者都应该每年接种流感疫苗,减少自己感染流感病毒风险的同时,有助于建立群体免疫屏障,减缓并最终阻断疾病流行,保护个人和家人的健康。
此外,流感与新冠同样是呼吸道传染病,因此在日常预防措施有着不少的共同点,如:
1. 养成良好的呼吸道卫生习惯,如咳嗽或打喷嚏时,用上臂或纸巾、毛巾等遮住口鼻;勤洗手,保持居室环境清洁,通风良好。
2. 呼吸道传染病高发期间,尽量少到人流密集的密封场所或佩戴口罩后再外出。
3. 养成良好的生活和饮食习惯,增强免疫系统功能,使免疫系统的防卫、监控和清除功能有所增加。

完成測試後,有機會獲免費骨質密度檢查 (DEXA) 乙次 或 骨質密度檢查優惠券乙張
閣下資料將會用作此推廣活動聯絡用途,如因資料有誤而未能聯絡閣下,本公司一概不負上任何責任。