俗话讲“年纪大,机器坏”。随着年龄增长,身体机能会逐渐衰退,各种健康问题也会随之而来。研究表明,50岁以后中老年人群,每十年患心脑血管的风险将增加一倍,约有77%的癌症患者年龄在55岁以上。
因此,每年给自己安排一次全面的身体检查是很有必要的,不但可以及时且有效地发现健康隐患,还能降低重大疾病发生率。那么,健康体检项目该怎么选呢?
俗话讲“年纪大,机器坏”。随着年龄增长,身体机能会逐渐衰退,各种健康问题也会随之而来。研究表明,50岁以后中老年人群,每十年患心脑血管的风险将增加一倍,约有77%的癌症患者年龄在55岁以上。
因此,每年给自己安排一次全面的身体检查是很有必要的,不但可以及时且有效地发现健康隐患,还能降低重大疾病发生率。那么,健康体检项目该怎么选呢?
面对市面上花样繁多的体检套餐和体检项目,的确让众多顾客无从下手,错选、漏选健康体检项目的情况更是时有发生。对此,健康体检中心建议,最好由专业人士根据顾客的生活习惯、病史、家族史等推荐合适的体检方案,免去错选、漏选健康体检项目的后顾之忧。
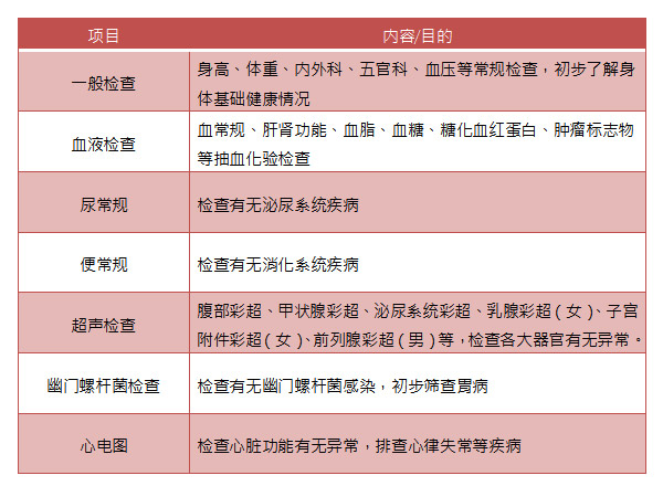
下面,小编整理“不同年龄该选哪些体检项目”供大家参考,而一份全面的健康体检项目套餐,通常包含以下两个部分:
☑ 全年段都需要做的健康体检项目
☑ 各年段需要重视的健康体检项目
以上健康体检项目仅供参考,具体体检方案建议咨询专业人士后再决定。
* 另需注意:已婚女性和未婚女性需要做的妇科检查项目各有不同,详情可浏览:哪些妇科检查项目是必不可少的?这些必做的妇科检查项目一定要注意

防癌体检,又称肿瘤筛查,是在个体癌症风险评估的基础上,针对中癌症进行的身体检查,其目的在于发现早期肿瘤、可切除的恶性肿瘤,或尚未出现症状的癌前病变。
对个人健康来讲,防癌体检可以帮助被检者明确自身的患癌危险因素,制定全方位健康管理方案。即使不幸罹患癌症,只要在自然发病前被诊断并得到及时治疗,便有机会改变绝大部分病症的预后,从而达到降低死亡率的目的。
因此,防癌体检对于预防癌症发生具有重大意义!
防癌体检有哪些常用的筛查手段?
❶ 影像学检查
影像学检查在防癌体检中扮演非常重要的角色,是癌症诊断的重要组成部分。
大部分癌症早期患者没有明显症状,通过影像学检查可用于发现早期肿瘤、结节或肿块等性质,指导临床医生制定活检决策。
临床常用影像学检查包括:X线检查、超声检查、CT扫描、核磁共振成像(MRI)以及PET/ CT扫描等。(根据不同部位、不同要求、不同症状、不同疾病应用不同影像学检查。)
❷ 基因检测
基因检测是通过特定测序设备对细胞DNA分子中的基因信息进行解码分析,以确定被检者是否携带某种癌症相关的易感基因,从而做出肿瘤的基因诊断。由于各种癌症的发生都与基因突变有关,所以癌症基因检测对某些癌症能起到预警作用,未来更会成为人类防治癌症的重要手段。
此外,癌症基因检测还可以帮助医生判断肿瘤类型及预后,以及为患者选择的靶向药物,以及有效预测肿瘤靶向药物的疗效。
哪些人需要做防癌体检?
健康体检中心表示,防癌体检主要针对高危人群开展,并非所有人都需要做。此外,防癌体检要求有合理的体检间隔,针对每一种癌症都有各自有效的筛查方法,比如:
• 胃、肠癌:胃肠镜+息肉病理检查
• 肝癌:彩超+甲胎蛋白检查
• 肺癌:低剂量CT检查
• 宫颈癌:巴氏检验
• 乳腺癌:自我检查+乳房X光检查
• 卵巢癌:CA-125检测
• 前列腺:PSA检测

很多人拿到体检结果后,总害怕自己真的查出什么病出来,特别是看到“×××瘤”、“×××囊肿”、“×××结节”等字眼更是惊恐不已。然而,有些病虽然名字比较吓人,实质无需话“冤枉钱”去治疗,比如:
☞ 肝血管瘤:一般无症状肝血管瘤只需定期到医院检查即可;但如果血管瘤体积较大或位置比较特殊,并且开始出现腹胀、便秘等不适症状,此时需要到医院进行手术治疗。
☞ 前列腺钙化:即前列腺炎留下的疤痕,诊断出前列腺钙化只能说明曾得过前列腺炎,通常如果没有任何症状和体征,只需定期到医院检查即可;但出现尿频、尿急、尿不尽、会阴不适、腰酸腰痛等前列腺炎症状,须按前列腺炎治疗。
☞ 甲状腺结节:95%的甲状腺结节都是良性,癌变可能性特别小。如果甲状腺结节在1cm以下,只需定期到医院检查即可,平时在生活饮食和作息上多加注意。
☞ 子宫肌瘤:子宫肌瘤大多是良性,通常5cm以下都是安全的。如果快到绝经期、子宫肌瘤较小、已经妊娠、没有任何症状,并且子宫肌瘤没有发生红色变性等情况,只需每3-6个月到医院复查即可;但如果子宫肌瘤直径在4cm以上并且快到妊娠期,需要及时手术切除。
☞ 宫颈糜烂:现正式改名为“宫颈柱状上皮异位”,大部分宫颈糜烂都属于一种正常的生理现象,如果细胞学和HPV检查没有发现异常,一般不做特殊处理。
☞ 肝囊肿:与肝肿瘤无太大关系,不会癌变,也不会影响肝脏处理,一般正常情况无需瘤;但如果肝囊肿超过10cm以上,并且出现腹胀、排便不顺畅等症状,需引起重视。
定期体检可以让我们提前对自己的身体健康做到早知道,从而“防病于未然”,但无需对所有体检报告上的“异常”都感到紧张害怕或过度治疗。健康体检中心提醒,大部分体检报告都有提供相关的健康管理方案,大家只要依照方案来采取有效措施即可。当然,如果真的感到不适,最好还是到医院进行全面的检查和治疗,避免引起不可挽救的后果。

完成測試後,有機會獲免費骨質密度檢查 (DEXA) 乙次 或 骨質密度檢查優惠券乙張
閣下資料將會用作此推廣活動聯絡用途,如因資料有誤而未能聯絡閣下,本公司一概不負上任何責任。