在生命孕育的奇妙旅程中,每一对准父母都怀揣着对未来的无限憧憬。然而,生育并非总是风平浪静,它潜藏着未知的风险,其中单基因遗传病就像隐藏在暗处的礁石,可能让这趟旅程布满荆棘。
你是否曾想过,看似健康的夫妻可能因为携带着致命的遗传基因,而让宝宝乃至整个家庭都痛苦万分?众所周知,孕前基因检测是提前发现宝宝患上单基因遗传病风险的手段之一。那么,对于健康夫妻而言,孕前基因筛查是不是过度检查?
在生命孕育的奇妙旅程中,每一对准父母都怀揣着对未来的无限憧憬。然而,生育并非总是风平浪静,它潜藏着未知的风险,其中单基因遗传病就像隐藏在暗处的礁石,可能让这趟旅程布满荆棘。
你是否曾想过,看似健康的夫妻可能因为携带着致命的遗传基因,而让宝宝乃至整个家庭都痛苦万分?众所周知,孕前基因检测是提前发现宝宝患上单基因遗传病风险的手段之一。那么,对于健康夫妻而言,孕前基因筛查是不是过度检查?
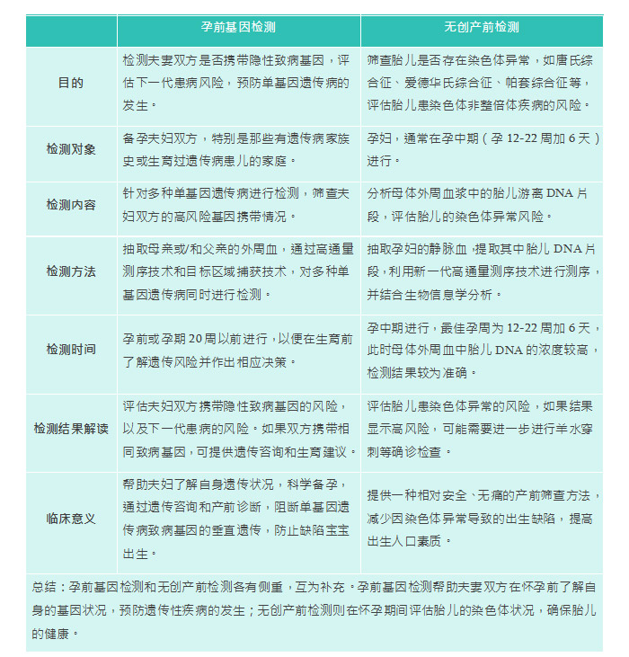
单基因遗传病,顾名思义,是由单个基因突变引起的遗传性疾病。这类疾病种类繁多,目前已发现的有6000多种,综合发病率超过1/100,远高于唐氏综合征。常见的单基因遗传病包括遗传性耳聋、脊髓性肌肉萎缩症、地中海贫血、苯丙酮尿症和血友病等。
大多数单基因遗传病具有致畸、致残、致死的危害。尽管有少数疾病可以通过药物治疗,但相关药物的价格往往高得让普通家庭望而却步。更令人担忧的是,单基因遗传病的胎儿在宫内多数没有异常表现,常规产检无法检出,直到出生后出现病症才得以发现,给家庭带来了沉重的负担。

很多人认为孕前基因检测是一种过度检查,皆因它涉及到复杂的基因检测和昂贵的检查费用。然而,这种观念是片面的。
首先,孕前基因筛查并不是针对所有人的普遍筛查,而是针对有生育意愿且存在遗传病风险的家庭进行的针对性检查。
研究发现,约80%的单基因遗传病患儿都没有明显家族史,并且约有2~4%的育龄夫妻,即使没有遗传病家族史,但也可能因为彼此携带着相同的隐性遗传病致病基因,而导致孩子发病。
其次,虽然基因检测的费用相对较高,但与遗传病的治疗费用相比,这无疑是微不足道的。
单基因遗传病往往具有致畸、致残、致死的危害,且大多数缺乏有效的治疗方法,因此要治疗和养育一个单基因遗传病患儿,对整个家庭来说无疑是沉重的打击。通过孕前基因筛查,夫妻双方可以在怀孕前了解自身的基因状况,从而采取相应的预防措施,避免将致病基因遗传给下一代,有助于减轻家庭的经济和心理负担。
此外,孕前基因筛查是一种基于科学的遗传学原理和先进的检测技术,能够准确评估夫妻双方的基因状况。尽管检测结果可能存在一定的不确定性,但结合临床表型和家族病史进行综合评估,可以大大提高检测的准确性和可靠性。
总而言之,孕前基因筛查不仅能够帮助夫妻了解自身的遗传风险,还能在备孕期或孕早期就做出明智的决策,有效避免生育遗传病患儿的风险。因此,香港化验所建议,有以下情况的夫妇最好进行孕前基因检测:
1.健康夫妇
即使没有家族病史,健康夫妇也可能携带有隐性遗传病的致病基因。因此,所有有生育意愿的健康夫妇都建议进行孕前基因筛查。
2.有家族病史的夫妇
对于有遗传性疾病家族史的夫妇,孕前基因筛查尤为重要。通过检测,可以评估其生育遗传病患儿的风险,从而采取相应的预防措施。
3.高龄产妇
随着年龄的增长,女性的卵子质量下降,染色体异常的风险增加。因此,高龄产妇建议进行孕前基因筛查,评估生育风险。
4.血缘关系相近的夫妇
血缘关系相近的夫妇携带相同致病基因的概率较高,生育遗传病患儿的风险也较大。因此,这类夫妇建议进行孕前基因筛查。


完成測試後,有機會獲免費骨質密度檢查 (DEXA) 乙次 或 骨質密度檢查優惠券乙張
閣下資料將會用作此推廣活動聯絡用途,如因資料有誤而未能聯絡閣下,本公司一概不負上任何責任。